Brush DC Drivers

Automotive Stepper Motor Driver with Programmable Motion Control and Integrated Current Sensing

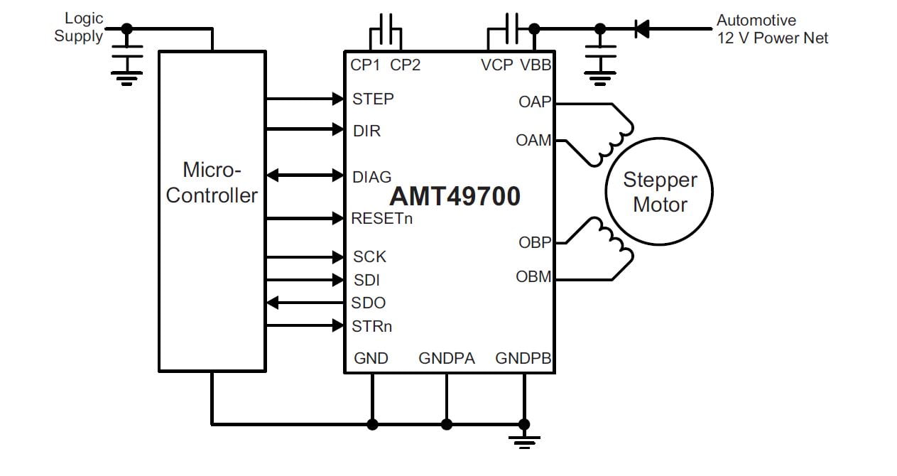
AMT49700

The AMT49700 simplifies complex stepper motor control with its programmable motion profiles, integrated current sensing, and microstepping capabilities, reducing microprocessor overhead and external component count.

Product Details

Top Features

• Peak motor current up to 1.6 A at 28 V.

• Low RDS(ON) outputs, 0.5 Ω source and sink typical

• Continuous operation at high ambient temperature

• 3.7 to 42 V supply operation

• Adaptive mixed current decay

• Synchronous rectification for low power dissipation

• Output slew control and PWM frequency spreading for

EMC noise reduction

• Internal overvoltage and undervoltage lockout

• Hot warning and overtemperature shutdown

• Short-circuit, open-load diagnostics

• Programmable motion control

• Configurable through serial interface

• Simple step and direction control option

 

Featured Applications:

• Automotive stepper motors

• Engine management

• Headlamp positioning

• HVAC flap and valve control

Target Application

Part Number Specifications and Availability

Design Tools

Technical Documentation