Brushless DC Drivers

3-Phase BLDC Controller and MOSFET Driver with Integrated Hall Commutation and Protection

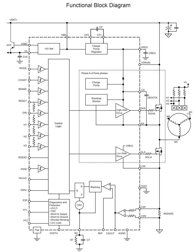
AMT49413

The AMT49413 simplifies BLDC motor drive design, offering high-current gate drive, integrated Hall commutation, PWM current control, and comprehensive protection features for reliable and efficient operation

Product Details

Top Features

  • High current 3-phase gate drive for N-channel MOSFETs
  • AEC-Q100 Qualified
  • Synchronous rectification
  • Cross-conduction protection
  • Charge pump and top-off charge pump for 100% PWM
  • Integrated commutation decoder logic
  •  Operation over 5.5 to 50 V supply voltage range
  • Extensive diagnostics output
  • Provides +5 V Hall sensor power
  • Low-current sleep mode

Part Number Specifications and Availability

Design Tools