Brushless DC Drivers

Automotive Three-Phase MOSFET Driver System IC with LIN Interface and Diagnostics

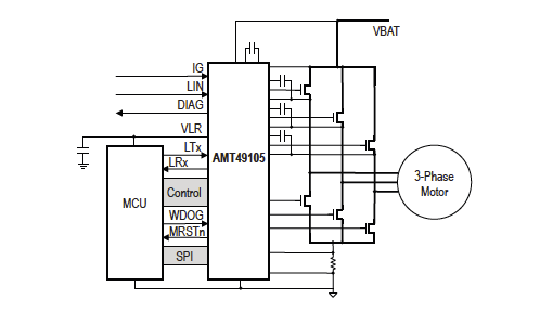
AMT49105

The AMT49105 integrates key functionality for automotive motor drive systems, including a 3-phase MOSFET driver, LIN interface, regulated microprocessor supply, and comprehensive diagnostics for simplified design and enhanced system reliability.

Product Details

Top Features

  • Meets automotive safety requirements 
  • 3-phase bridge MOSFET driver 
  • Bootstrap gate drive for N-channel MOSFET bridge 
  • Cross-conduction protection with adjustable dead time 
  • Charge pump for low supply voltage operation 
  • Programmable gate drive voltage and strength 
  • 5.5 to 50 V supply voltage operating range 
  • Integrated logic supply 
  • Current sense amplifier with programmable gain and offset 
  • SPI-compatible serial interface 
  • Bridge control by direct logic inputs or serial interface 
  • Integrated bemf state comparators 
  • LIN/PWM physical interface with Wake 
  • Programmable logic supply regulator with current limit 
  • MCU Window watchdog and reset 
  • Ignition switch interface 
  • Diagnostics, status, voltage, and temperature feedback 

Part Number Specifications and Availability

Design Tools

Technical Documentation