The ACS713 provides accurate and isolated DC current sensing for industrial and commercial applications, featuring 2.1 kVRMS isolation, low noise, and a wide operating temperature range for robust performance.
Product Details
Product Details
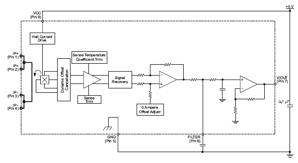
Top Features
- Low-noise analog signal path
- Device bandwidth is set via the new FILTER pin
- 5 µs output rise time in response to step input current
- 80 kHz bandwidth
- Total output error 1.5% at TA = 25°C
- Small footprint, low-profile SOIC8 package
- 1.2 mΩ internal conductor resistance
- 2.1 kVRMS minimum isolation voltage from pins 1-4 to pins 5-8
- 5.0 V, single supply operation
- 133 to 185 mV/A output sensitivity
- Output voltage proportional to DC currents
- Factory-trimmed for accuracy
- Extremely stable output offset voltage
- Nearly zero magnetic hysteresis
- Ratiometric output from supply voltage
Part Number Specifications and Availability
Technical Documentation
Application Note
Shifting the Offset Voltage of Current Sensors
Application Note
Package Thermal Resistance for Allegro Current Sensors with Integrated Conductors
Application Note
Managing External Magnetic Field Interference When Using ACS71x Current Sensor ICs
Certificate
Certificate CB US 42876 UL LC Package
Certificate