Current-Sensor-ICs

High-Bandwidth Current Sensor with Fast Overcurrent Fault and High Isolation

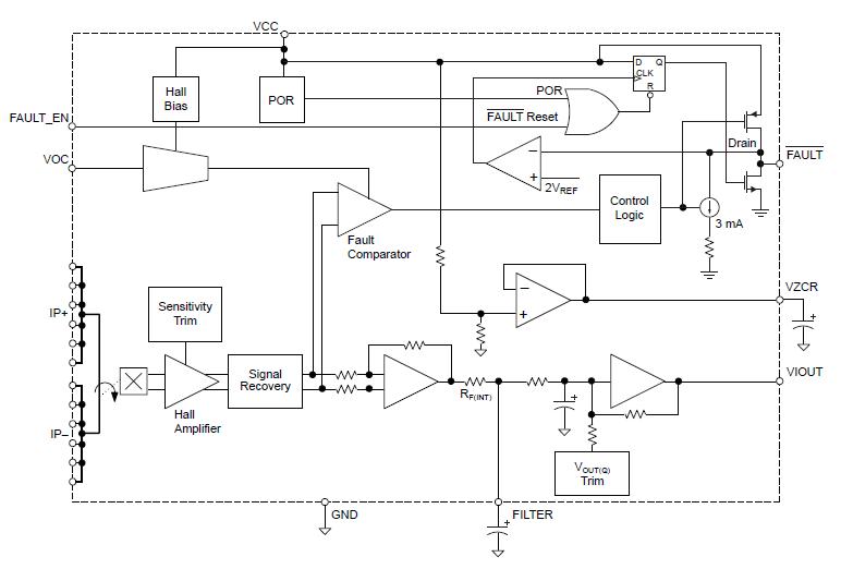
ACS709

The ACS709 offers high-accuracy current sensing with a fast overcurrent fault response. It features high bandwidth (120kHz), high isolation voltage, and a user-settable overcurrent fault level for enhanced system protection.

Product Details

Top Features

  • Industry-leading noise performance with 120 kHz bandwidth through proprietary amplifier and filter design techniques
  • Integrated shield greatly reduces capacitive coupling from current conductor to die due to high dV/dt, and prevents offset drift in high-side applications
  • Small footprint surface mount QSOP24 package
  • 2100 VRMS isolation voltage between primary current path and sensor IC electronics
  • 1.1 mΩ primary conductor resistance for low power loss
  • User-settable Overcurrent Fault level
  • Overcurrent Fault signal typically responds to an overcurrent condition in <2 µs
  • Filter pin capacitor sets analog signal bandwidth
  • ±2% typical output error
  • 3 to 5.5 V, single supply operation
  • Factory trimmed sensitivity, quiescent output voltage, and associated temperature coefficients
  • Chopper stabilization results in extremely stable quiescent output voltage
  • Ratiometric output from supply voltage

Part Number Specifications and Availability

Technical Documentation