Brush DC Drivers

80V Automotive Half-Bridge MOSFET Driver with Integrated Diagnostics and Protection

A89503

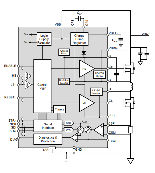
The A89503 offers robust and reliable gate drive for N-channel MOSFETs in automotive applications. It supports a wide voltage range (5.5V to 80V), offers programmable gate drive and current sensing, and includes comprehensive diagnostics for enhanced system monitoring and protection.

Product Details

Top Features

  • 5.5 to 80 V supply voltage operating range
  • AEC-Q100 Half Bridge MOSFET Driver
  • Independent high-side and low-side gate drives
  • SPI-compatible serial interface with programable diagnostics
  • Current sense amplifier

Part Number Specifications and Availability

Design Tools