Brushless DC Drivers

50 V Ultra-Low Noise FOC Motor Controller with Universal Speed Curve

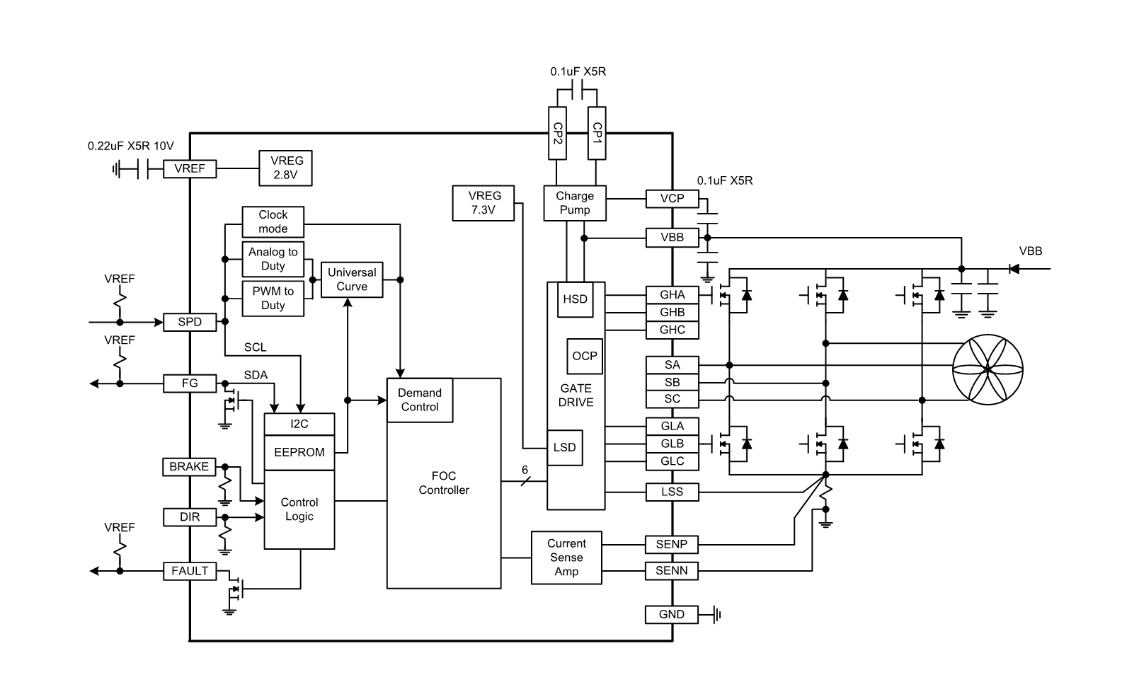
A89306

The A89306 offers a code-free FOC solution for efficient and quiet motor control, featuring a universal speed curve, constant power/torque modes, and flexible control schemes (analog, PWM, clock, I2C).

Product Details

Top Features

  • Code-free sensorless field-oriented control (FOC)
  • Constant speed, constant torque, constant power, or open-loop operating mode
  • Universal speed/power/torque/duty curve
  • Ultra-quiet high and low speed operation
  • Proprietary non-reverse fast startup

Part Number Specifications and Availability

Design Tools