Brushless DC Drivers

High-Temperature, Three-Phase Sensorless Fan Driver IC

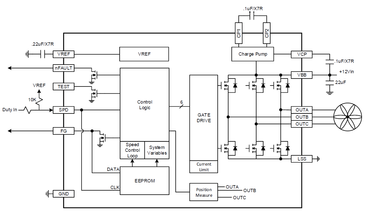
A89304

The A89304 offers a robust solution for high-temperature fan control in automotive applications, featuring sensorless sinusoidal drive, integrated speed control, and operation up to 165°C junction temperature.

Product Details

Top Features

  • AEC-Q100 Grade 0 qualified
  • Speed curve configuration via EEPROM
  • I2C serial port
  • Sinusoidal modulation for reduced audible noise and low vibration
  • Sensorless (no Hall sensors required)
  • Low RDS(ON) power MOSFETs
  • 3.3 V / 20 mA linear regulator
  • PWM or analog speed input
  • FG speed output
  • Slew rate control
  • Lock detection Soft start
  • Low power standby mode
  • Overcurrent protection
  • Overvoltage protection

Part Number Specifications and Availability

Design Tools