DCDC Regulators

Multiple-Output Regulator for Automotive LCD Displays

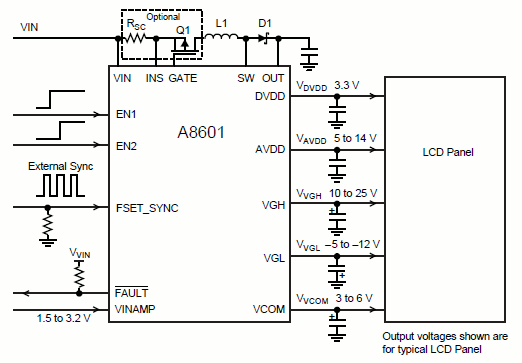
A8601

The A8601 simplifies LCD bias voltage generation, providing five independently adjustable outputs, programmable switching frequency, and pre-programmed power-up/down sequencing.

Product Details

Top Features

  • Automotive-grade AEC-Q100 qualified
  • Five individual output supplies
  • Independent control of each output voltage
  • 350 kHz to 2.25 MHz switching frequency with external synchronization capability
  • <10 µA shutdown current
  • Preprogrammed power-up and shutdown sequences
  • Overcurrent, overvoltage, short circuit, and thermal overload protection

Part Number Specifications and Availability

Design Tools