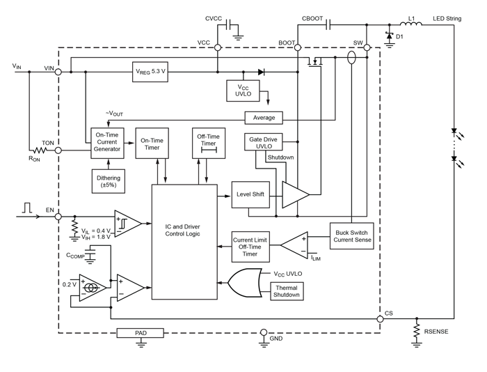
The A6217-1 provides a robust and efficient solution for driving high-power LEDs in automotive applications, offering constant-current output up to 3A (1.5A for A6217-1) and PWM dimming.
Product Details
Product Details
Top Features
- AEC-Q100 qualified
- 6 to 48 V supply voltage
- True average output current control
- 3 A maximum output over operating temperature range (1.5 A for A6217-1)
- Cycle-by-cycle current limit
- Integrated MOSFET switch
- Enable / PWM dimming via direct logic input or power supply voltage
- Internal control loop compensation
- Undervoltage lockout (UVLO) and thermal shutdown protection
- Low power shutdown (1 μA typical)
- Robust protection against:
- Adjacent pin-to-pin short
- Pin-to-GND short
- Component open/short faults
- Enhancements over A6213:
- Dithering of switching frequency to reduce EMI
- Able to drive single white LED from 18 V supply at 2.2 MHz
- Smaller package option
Target Application
Part Number Specifications and Availability
Design Tools
Technical Documentation
Application Note
Design Considerations in Selection of Converter Configuration for Automotive LED Headlight Applications
Application Note
Thermal Derating Techniques for LED Driver ICs - Run Your LEDs Cooler for Better Life
Brochure
Brochure: Driving Change by Advancing Personal Mobility Through Cutting-Edge Technology
Guide