Brushless DC Drivers

Three-Phase Sensorless Fan Driver with Integrated Closed-Loop Speed Control

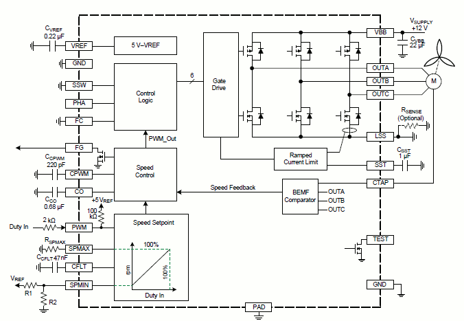
A4942

The A4942 simplifies fan motor control with its sensorless design, integrated closed-loop speed control, and adjustable current limiting for quiet and efficient operation.

Product Details

Top Features

  • Sensorless (no Hall sensors required)
  • Closed loop speed control
  • Minimal external components
  • PWM speed input
  • FG speed output
  • Lock detection
  • Soft start
  • Overcurrent protection
  • Soft switching for reduced audible noise

Part Number Specifications and Availability

Design Tools

Technical Documentation