Brushless DC Drivers

Automotive 3-Phase MOSFET Driver with Integrated Current Sensing, Diagnostics, and 50V Operation

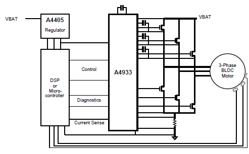
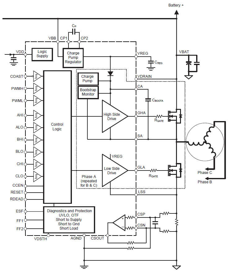
A4933

The A4933 offers a robust and reliable solution for automotive motor control, with integrated current sensing, adjustable dead time, and comprehensive diagnostics for enhanced performance and reliability up to 50V.

Product Details

Top Features

  • High current 3-phase gate drive for large N-channel MOSFETs
  • Pin compatible with Allegro A4935KJP
  • Cross-conduction protection with adjustable dead time
  • Top-off charge pump for 100% PWM
  • Charge pump for low supply voltage operation
  • Uncommitted current sense amplifier
  • 5.5 to 50 V supply voltage range
  • Compatible with 3.3 V and 5 V logic
  • Extensive diagnostic outputs
  • Low-current sleep mode

Part Number Specifications and Availability

Design Tools

Technical Documentation