Brushless DC Drivers

Automotive Three-Phase MOSFET Driver with ASIL Compliance, Diagnostics, and Current Sensing

A4918

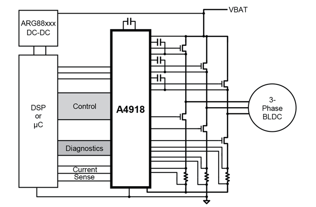
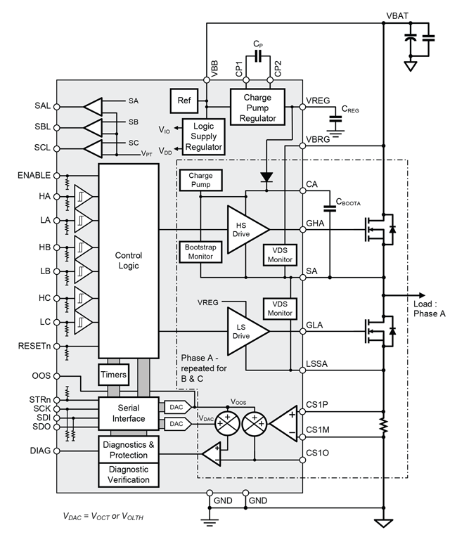
The A4918 is an N-channel power MOSFET driver capable of controlling MOSFETs connected in a 3-phase bridge arrangement and is specifically designed for automotive applications with high-power inductive loads, such as BLDC motors.

Product Details

Top Features

  • 3-phase bridge MOSFET driver
  • Bootstrap gate drive for N-channel MOSFET bridge
  • Cross-conduction protection with adjustable dead time
  • Charge pump for low supply voltage operation
  • Programmable gate drive voltage and strength
  • 4.5 to 50 V supply voltage operating range
  • Integrated logic supply
  • Three programmable current sense amplifiers
  • SPI-compatible serial interface
  • Bridge control by direct logic inputs or serial interface
  • Extensive programmable diagnostics
  • Diagnostic verification
  • Safety assist features
  • Automotive AEC-Q100 qualified

Part Number Specifications and Availability

Design Tools