DCDC Regulators

Wide Input 5 V, 50 mA, Automotive Regulator with Output Short-to-Battery Protection and Power OK

A4480

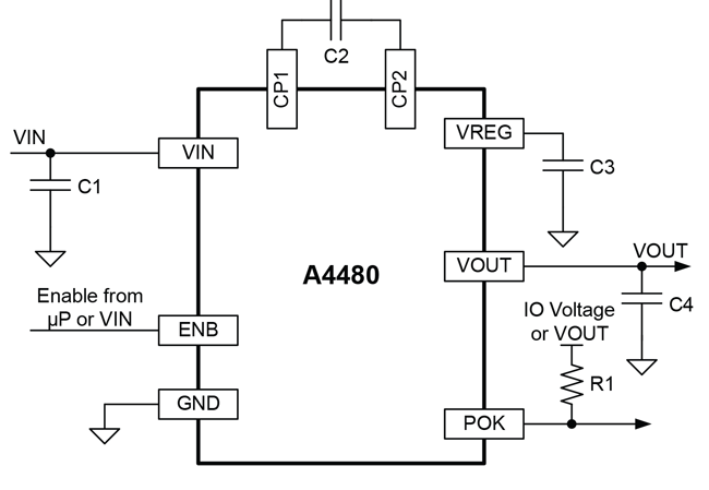
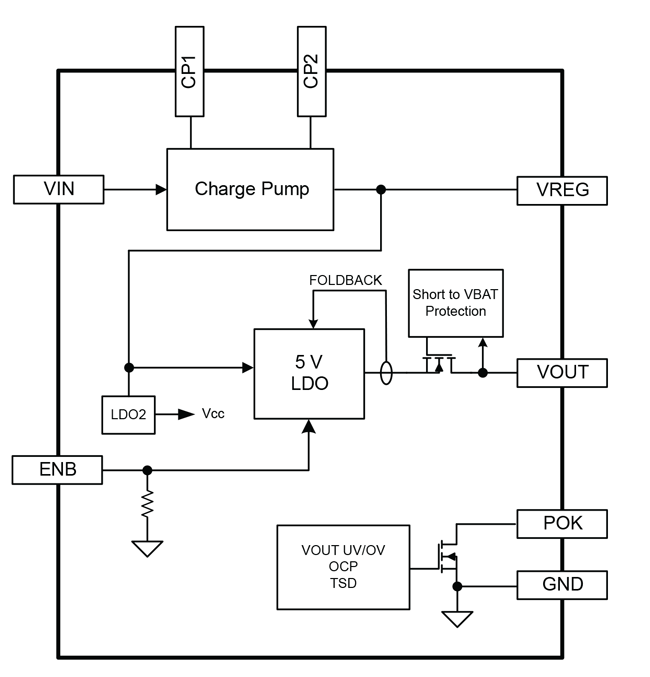
These parts are no longer in production The device should not be purchased for new design applications. Samples are no longer available. The A4480 is a wide input automotive regulator with a boost function, providing a 5V output from 3.5V to 28V input at 50mA. It features a 40V-rated enable pin, POK output, and comprehensive protection including UVLO, overcurrent, UV/OVP, thermal shutdown, and short-to-battery.

Product Details

Top Features

  • Automotive AEC-Q100 qualified
  • Wide operating range of 3.5 to 28 V, with 40 V load dump rating
  • Linear regulator output with foldback short-circuit and short-to-battery protection
  • Boost function to maintain output when input is low
  • Power OK (POK) flag
  • High-voltage logic-level enable input (ENB) for microprocessor or ignition control
  • Pin-to-pin and pin-to-ground tolerant at every pin
  • Allegro Sensor Bias LDO

Part Number Specifications and Availability

Design Tools

Technical Documentation