Functional Safety PMICs

Constant On-Time Buck Converter with Integrated Linear Regulator for Microcontrollers and DSPs

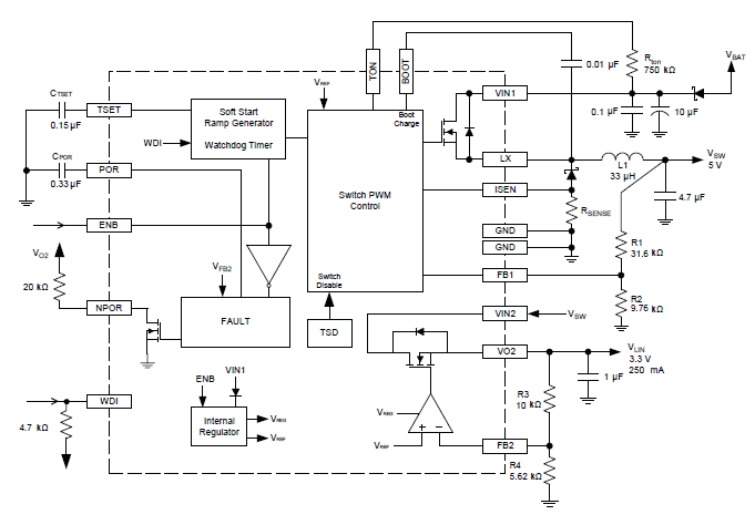
A4402

The A4402 simplifies power supply design for microcontrollers and DSPs by integrating a 2 MHz buck regulator and an LDO in a single package. This dual-output regulator offers adjustable output voltages, integrated power-on reset, a watchdog timer, and overcurrent/thermal protection for robust performance.

Product Details

Top Features

  • 2 MHz switching frequency
  • Adjustable soft start timer
  • Watchdog input
  • Power-on reset output
  • Adjustable buck and linear regulators
  • Enable input
  • 6 to 50 V supply voltage range
  • Overcurrent protection
  • Undervoltage lockout (UVLO)
  • Thermal shutdown protection

Part Number Specifications and Availability

Design Tools