Brush DC Drivers

Automotive Full-Bridge MOSFET Driver for High-Power Inductive Loads

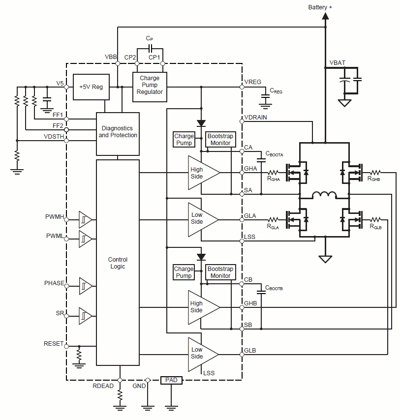
A3921

The A3921 is designed for automotive applications requiring robust control of high-power inductive loads. It offers high-current gate drive for N-channel MOSFETs, integrated diagnostics, and a wide operating voltage range (5.5V-50V).

Product Details

Top Features

  • High current gate drive for N-channel MOSFET full bridge
  • High-side or low-side PWM switching
  • Charge pump for low supply voltage operation
  • Top-off charge pump for 100% PWM
  • Cross-conduction protection with adjustable dead time
Target Application

Part Number Specifications and Availability

Design Tools