Switches and Latches
Ultra-Sensitive Dual-Channel Quadrature Hall-Effect Bipolar Switch for Motor Commutation
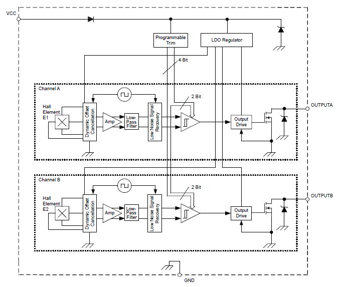
A1230
The A1230 provides precise speed and direction sensing for motor commutation applications. Its dual-channel quadrature output, high sensitivity, and low jitter performance enable accurate and reliable motor control.
Product Details
Product Details
Top Features
- AEC-Q100 automotive qualified
- Two matched Hall-effect switches on a single substrate
- 1 mm Hall element spacing
- Superior temperature stability and industry-leading jitter performance through use of advanced chopper stabilization topology
- Integrated LDO regulator provides 3.3 V operation
- Integrated ESD protection from outputs and VCC to ground
- High-sensitivity switchpoints
- Robust structure for EMC protection
- Solid-state reliability
- Reverse-battery protection on supply and both output pins
Target Application
Part Number Specifications and Availability
Design Tools
Technical Documentation
Application Note
Handling, Storage, and Shelf Life of Semiconductor Devices
Application Note
Bipolar Switch Hall-Effect ICs
Application Note
Ring Magnet Speed Sensing for Electronic Power Steering
Application Note
Allegro Hall-Effect Sensor ICs
Application Note
Allegro Microsystems - Chemical Exposure of Devices
Guide
Hall-Effect IC Applications Guide
Guide
Guidelines for Designing Subassemblies Using Hall-Effect Devices
Technical Article